2025-11-07
markdown排版是一种轻量级标记语言,通过#(标题)、*(斜体/加粗)、-(列表)、`(代码)等简单符号,无需复杂格式操作就能快速实现文本的结构化排版,兼具易读性和易写性,广泛用于文档撰写、笔记整理、博客编辑等场景,且兼容多数平台。

提示:以下操作基于腾讯元宝电脑版V2.43.1版本。
腾讯元宝支持将内容复制为markdown排版,以便用户粘贴至第三方编辑器,无需再次排版,具体操作如下:
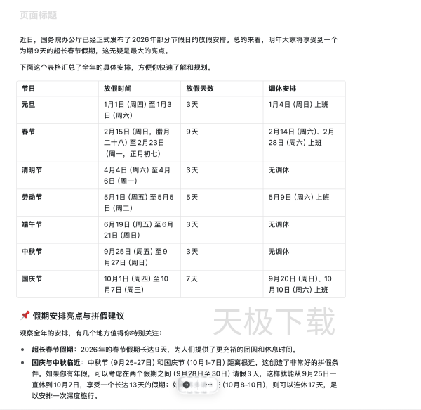
1.打开腾讯元宝,输入需要生成的指令,例如:2026年假期安排表。

2.稍等片刻等待腾讯元宝回答内容。

3.点击【复制】旁边的箭头。

4.选择【复制为Markdown】。

5.粘贴至第三方编辑器,即可得到markdown排版的回答内容。

腾讯元宝支持用户将答案收藏,具体操作为在腾讯元宝回答内容的最下方,点击【收藏】按键,即可将回答收藏至个人收藏夹。
