2025-10-31
作为一款基于AI大模型的AI软件,腾讯元宝具备识别租房合同漏洞的能力,用户在无法识别合同是否存在漏洞时,可以让腾讯元宝帮忙看看合同的合理性,提升租房安全,具体操作如下:

提示:以下操作基于腾讯元宝电脑版V2.43.1版本。
1.打开腾讯元宝,发送租房合同图片。

2.输入指令,例如:帮我看看这份租房合同是否合理。

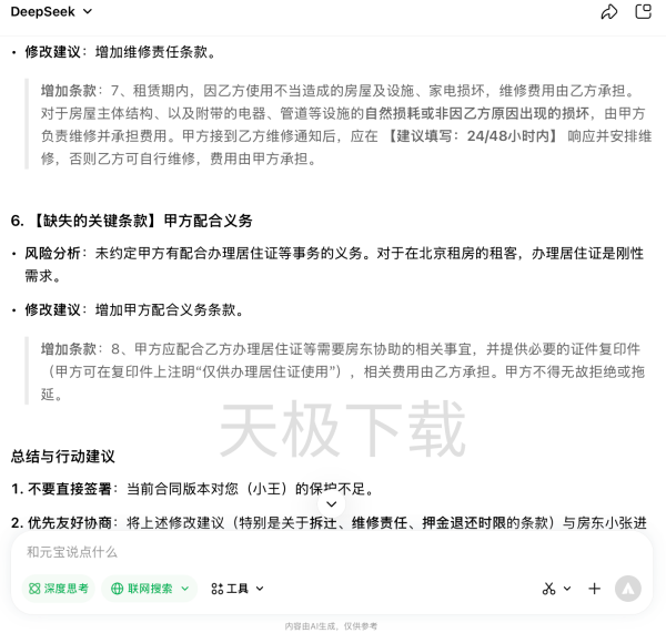
3.等待片刻,腾讯元宝就会根据合同内容,指出合同存在的问题,并提出修改建议,帮助用户快速识别合同陷阱。






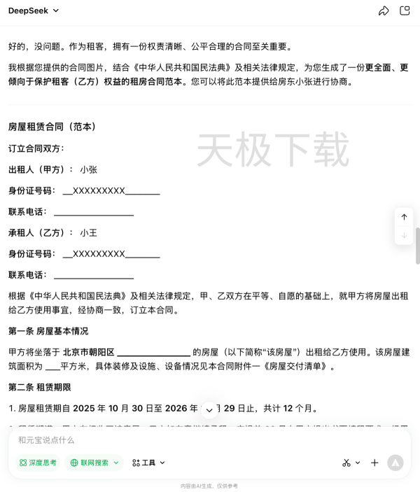
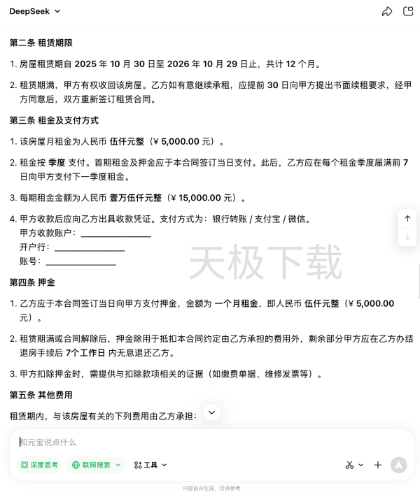
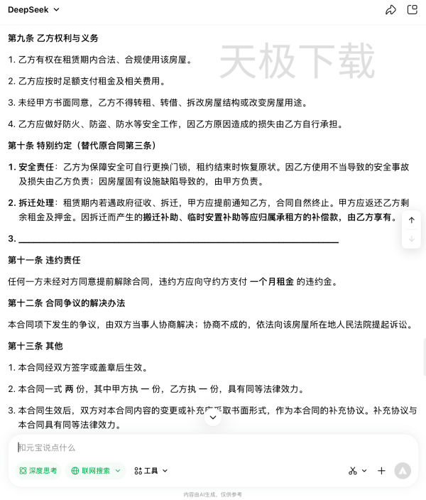
1.打开腾讯元宝,输入指令:我是租客,帮我生成一份合格且符合租客权益的租房合同。

2.等待片刻即可得到一份租房合同。



